新闻中心

提供全球半导体芯片业界新闻,让您及时掌握产业发展动态。

当前位置: 首页 > 新闻资讯>行业新闻

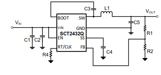
SCT2432Q,芯洲DCDC降压变换器,P2P替代LMR14030Q

日期:2023-03-03

阅读:1688

SCT2432Q,芯洲DCDC降压变换器,P2P替代LMR14030Q 
芯洲SCT2432Q描述:
SCT2432Q是3.5A的同步降压转换器,具有宽输入电压,范围从3.8V到40V,它集成了一个80mΩ的高压侧MOSFET和一个50mQ的低压侧MOSFET,SCT2432Q采用峰值电流模式控制,支持脉冲跳过调制(PSM),具有典型的25uA低静态电流,有助于转换器在轻载或待机状态下实现高效率。SCT2432Q具有可编程的软启动时间和可编程的开关频率,通过一个外部电阻从300kHz到2.2MHz,这为优化效率或外部元件尺寸提供了灵活性。该转换器支持外部时钟同步,频率范围从300kHz到2.2MHz。SCT2432Q允许从高输入电压到低输出电压的电源转换,高压侧 MOSFET的导通时间最小为100ns。SCT2432Q是一个电磁干扰(EMI)友好型降压转换器,实施优化设计以减少EMI。SCT2432Q的特点是具有开关频率±6%的抖动跨度和开关频率1/512的调制率的扩频FSS,以减少传导EMI。SCT2432Q提供逐周期电流限制和打嗝过流保护、热关断保护、输出过压保护和输入欠压保护,采用ESOP-8封装。

芯洲SCT2432Q特性:
• 有资格用于汽车应用
• AEC-Q100合格,结果如下
  -器件温度等级1:-40℃至125℃环境操作温度范围
  -设备 HBM ESD 分类2级,器件CDM ESD分类级别C3
•广泛的输入范围。3.8V-40V
•高达3.5A的连续输出电流
•0.8V±1% 反馈参考电压
•集成80mΩ高压侧和50mΩ低压侧功率MOSFET
•脉冲跳过模式(PSM),睡眠模式下的静态电流为25uA
•100ns最小导通时间可编程的软启动时间
•可调节频率300KHz至2.2MHz
•外部时钟同步化
•用于降低EMI的扩频(FSS)调制方式
•可编程输入电压的精确使能阈值 欠压锁定保护(UVLO)阈值和滞后
•低压差模式操作                 
•可衍生的反转电压调节器
•过电压和过温度保护
•可在ESOP-8套餐中使用

芯洲SCT2432Q应用
• 汽车系统
• 工业和医疗分布式电源

• 光通信与网络系统



返回列表

QQ咨询

QQ咨询

微信咨询

扫描关注官方微信

邮箱

邮箱

服务热线

联系电话
15813719695

返回顶部